根据国家留学基金委《2026年国际组织后备人才培养项目实施指南》的指导思想以及首都经济贸易大学与乔治梅森大学签订的《“全球商务与公共政策”专业“1+2”双硕士学位协议》,为加快培养一批具有中国情怀、国际视野和国际竞争力的全球治理人才,提升我校研究生国际化人才培养能力,为国际组织、跨国公司、涉外机构输送从事涉外事务管理和科学研究的国际化、复合型高素质专门人才,结合我校实际情况,特制定本选拔办法。
一、选拔对象
本项目面向首都经济贸易大学一年级全日制硕士研究生。暂不受理以下人员的申请:
(1)已申报国家公派出国留学项目尚未公布录取结果的。
(2)已获得国家公派出国留学资格且在有效期内尚未派出的。
(3)曾享受国家留学基金国际组织后备人才培养项目资助的。
二、选拔条件
(一)基本条件
(1)有志于从事国际组织相关工作,跨文化沟通能力突出,综合素质高,学习能力及沟通能力强,具备从事国际组织专业实践和研究的潜力;
(2)符合外方项目GPA要求3.0及以上;
(3)语言成绩:雅思7.0分及以上(单项成绩不低于6.5),或托福 88分及以上(单项成绩不低于20),或多邻国(2024秋季—2026年春季)120分及以上。
(二)优先考察条件
(1)三年制学术硕士;
(2)法语有一定基础,具备基本的听说读写能力;
(3)参加国际性专业竞赛及英语竞赛获得者,如“国际青少年模拟联合国大赛”“外研社杯”全国英语辩论赛等,获得国赛三等奖(含)以上名次;
(4)拥有国际组织等国际性机构实习实践经历者;
(5)在重要的国际会议上发表演讲或有英文论文发表者;
(6)选修过“全球胜任力课程”“国际公务员职业生涯讲座”“国际组织后备人才基地项目课程”的研究生;
(7)城市经济与公共管理学院硕士研究生(同等条件下,优先录取)。
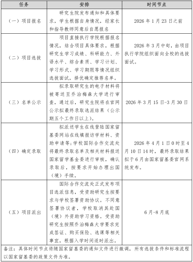
三、选拔流程

四、面试安排
本项目按照“公开、公平、公正”的原则进行选拔,选拔考核由执行学院或国际合作交流处统筹,并组织面试评审小组,对申请人进行考核。
五、申请材料
有申报意愿的研究生,请填写以下电子申请表,并于2026年1月23日15:00之前,提交至邮箱:ccshi@cueb.edu.cn。
假若已达到申请资格条件,可提前准备以下相关申请材料:
1)申请表;
2)英语水平证明;
3)英文简历;
4)中英文标准成绩单(自本科阶段起);
5)中英文在读证明;
6)推荐信2 封(其中一封必须为自己导师所写);
7)个人陈述;
8)研修计划(英文)
乔治梅森沙尔政策与政府学院申请入口:
https://schar.gmu.edu/admissions/how-apply
附:申请表格
https://docs.qq.com/doc/DYnFGaUhqb09LUGN4
