各位本科毕业生:
根据首都经济贸易大学《关于做好2017届本专科毕业生离校工作的通知》相关要求及安排,各院系在不同时段办离校相关手续,城市经济与公共管理学院毕业生离校相关流程及说明如下图,请严格按照相关规定办理离校手续。
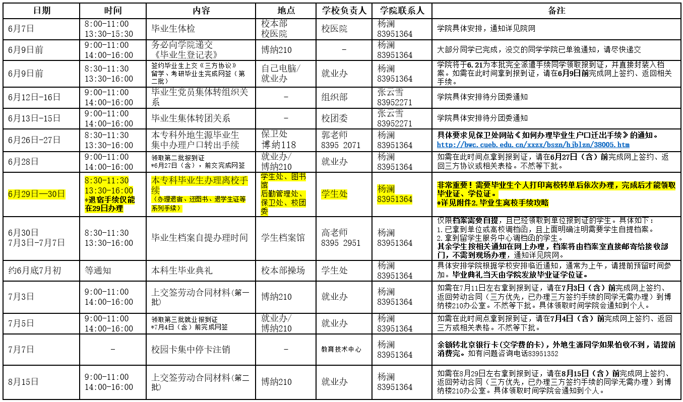
一、城市经济与公共管理学院2017届本科毕业生离校工作时间安排表
*内容与附件1相同(必看,必下载),请下载后仔细阅读。按照相关时间要求,准时办理!

二、城市经济与公共管理学院2017届本科毕业生离校手续办理流程图
*内容与附件2相同(必看,必下载),请下载后仔细阅读。按照相关事项要求办理!如有需要,请下载使用附件3-5。

城市经济与公共管理学院
2017年6月6日